2) binary comparison

二元比较
1.
Based on binary comparison, a kind of algorithm is presented for resolving the objective weight and relative membership degree of qualitative objects using fuzzy value of relative important degree of adjacentobjects.
基于二元比较的思想,提出了相邻目标相对重要性模糊标度值的概念;在此基础上进一步提出了求解目标权重和定性目标相对优属度的递推算法。
3) Comparable element

可比较元
5) tuple-comparison

元组比较
1.
In this paper, (1) we calculate and analyze the amount of tuple-comparisons; (2) a sequencing method for filtering fields is provided; (3) we discuss the basis of sequencing filtering fields-capability of filtering (CF); (4) The formula for quantitatively weighting the CF is prese
本文(1)通过计算和分析数据包与规则表的元组比较次数,(2)提出了过滤域排序的方法,(3)找到了过滤域排序的依据——过滤域的过滤能力,(4)给出了定量衡量过滤能力的式子,(5)并且提出了过滤域在某些特殊情况下的改进排序方法。
6) element comparison

元器件比较
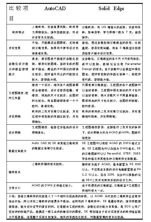
补充资料:AutoCAD与Solid Edge二次开发比较

说明:补充资料仅用于学习参考,请勿用于其它任何用途。
参考词条